教育部等6部门印发《义务教育质量评价指南》(附解读、评价指标)
发布时间:2021-03-18
近日,教育部等六部门印发《义务教育质量评价指南》(以下简称《评价指南》),明确义务教育质量评价包括县域、学校、学生三个层面,要求在实施工作中注重优化评价方式方法,不断提高评价工作的科学性、针对性、有效性。一起了解。
为贯彻落实习近平总书记在全国教育大会上提出的“破五唯”重要指示,根据中央有关文件要求,经中央教育工作领导小组同意,近日,教育部等六部门联合印发了《义务教育质量评价指南》。《评价指南》强调,要坚持以习近平新时代中国特色社会主义思想为指导,全面贯彻党的教育方针,遵循学生成长规律和教育规律,加快建立以发展素质教育为导向的义务教育质量评价体系;要坚持正确方向、育人为本、问题导向、以评促建,全面提高义务教育质量。
义务教育质量评价指标体系包括县域、学校、学生三个层面。
县域义务教育质量评价主要包括价值导向、组织领导、教学条件、教师队伍、均衡发展等五方面内容,旨在促进地方党委政府坚持社会主义办学方向,加强对义务教育工作的领导,履行举办义务教育职责,促进县域义务教育优质均衡发展。
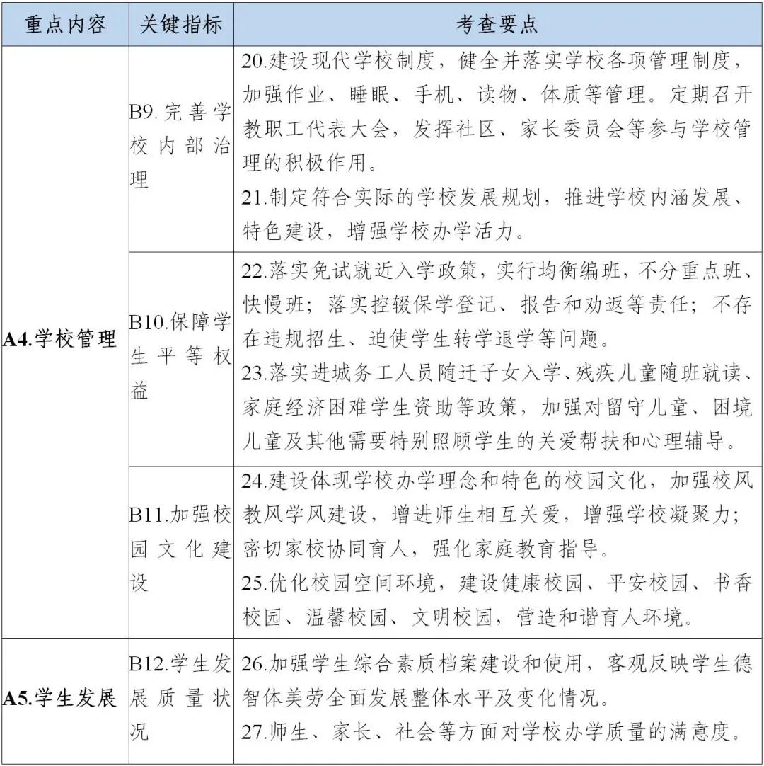
学校办学质量评价主要包括办学方向、课程教学、教师发展、学校管理、学生发展等五方面内容,旨在促进学校落实德智体美劳全面培养要求,深入实施素质教育,充分激发办学活力,不断提高办学水平和育人质量。
学生发展质量评价主要包括学生品德发展、学业发展、身心发展、审美素养、劳动与社会实践等五方面内容,旨在促进学生德智体美劳全面发展,培养适应终身发展和社会发展需要的正确价值观、必备品格和关键能力。
《评价指南》要求,在实施工作中要注重优化评价方式方法,不断提高评价工作的科学性、针对性、有效性。注重结果评价与增值评价相结合,既要关注合格程度,又要关注进步程度、努力程度;注重综合评价与特色评价相结合,既要关注整体成效和全面发展,又要关注特色发展和个性发展;注重自我评价与外部评价相结合,既要开展常态化自我评价,又要构建外部评价体系;注重线上评价与线下评价相结合,既要构建网络信息平台及数据库,又要采取实地调查、观察、访谈等线下方式。
《评价指南》明确,义务教育质量评价实行县和校自评、市级复核、省级评价、国家抽查监测,并强调要不断完善义务教育质量评价结果运用的机制,充分发挥评价结果对提高义务教育质量的引领和促进作用,将学生发展质量评价结果作为学校办学质量评价和县域义务教育质量评价的重要依据,将学校办学质量评价结果作为对学校奖惩、政策支持、资源配置和考核校长的重要依据,将县域义务教育质量评价结果与县级党政领导履行教育职责评价、义务教育优质均衡发展认定等工作挂钩。各地可结合实际,制定义务教育质量评价实施细则。
附件:义务教育质量评价指标
县域义务教育质量评价
学校办学质量评价
学生发展质量评价
如何建立义务教育质量科学评价体系?教育部8问答详解
一
《评价指南》出台的背景和意义是什么?
答:
为认真落实全国教育大会和全国基础教育工作会议部署,积极推进义务教育评价改革,扭转唯分数、唯升学不良倾向,根据中共中央、国务院印发的《关于深化教育教学改革全面提高义务教育质量的意见》《深化新时代教育评价改革总体方案》精神,研制了《义务教育质量评价指南》。
一是贯彻中央决策部署的重要举措。习近平总书记在全国教育大会上强调,要“扭转不科学的教育评价导向,坚决克服唯分数、唯升学、唯文凭、唯论文、唯帽子的顽瘴痼疾,从根本上解决教育评价指挥棒问题”。《关于深化教育教学改革全面提高义务教育质量的意见》明确提出“建立以发展素质教育为导向的科学评价体系,国家制定县域义务教育质量、学校办学质量和学生发展质量评价标准”。《深化新时代教育评价改革总体方案》明确提出“国家制定义务教育学校办学质量评价标准,完善义务教育质量监测制度”。二是全面发展素质教育的迫切需要。进入新时代,我国义务教育已经迈入全面提高质量的新阶段,迫切需要完善义务教育质量评价体系,引导全社会树立科学教育质量观,全面贯彻党的教育方针,落实立德树人根本任务,为培养德智体美劳全面发展的社会主义建设者和接班人提供有力支撑。三是深化教育评价改革的内在要求。义务教育质量评价是教育评价改革的重要内容。当前,科学的义务教育质量评价观念尚未普遍建立,评价指标体系还不够科学,评价方式方法还不够有效,单纯以升学率和分数评价学校和学生的倾向还没有得到根本扭转,且存在多头评价、重复评价的现象,亟需制定义务教育质量评价指南,指导各地各校提高义务教育质量评价水平,促进教育治理体系和治理能力现代化。
二
《评价指南》的研制过程是怎么样的?
答:
教育部2019年就启动了《评价指南》制定工作,主要分为4个阶段。一是成立研制专班。2019年初,成立义务教育质量评价指南研制专家组,组织相关专家、校长和市县教育局长,系统深入开展调查研究。重点研究分析质量评价的历史演进、理论基础与相关成果,搜集整理1555份中央与地方相关政策文件,并对美、英、俄等11个国家和经合组织等4个国际组织的义务教育质量评价体系进行比较分析。二是深入一线调研。先后赴8个省份对多个县区和学校评价改革典型案例进行实地调研;访谈校长、教师、教研员400余人次,发放问卷2000余份。三是广泛征求意见。《评价指南》初稿形成后,召开了10余次不同层面的征求意见座谈会,通过网络征求了200余位教育局长、中小学校长和有关专家的意见建议,并征求了中央有关部门、各省级教育行政部门、部分县级人民政府的意见。针对征求意见中反馈的问题和建议,充分吸收采纳,反复修改完善。2021年2月,经中央教育工作领导小组审议同意后,《评价指南》由教育部、中央组织部、中央编办、国家发展改革委、财政部、人力资源社会保障部等六部门联合印发。
三
《评价指南》起草的基本思路是什么?
答:
《评价指南》的基本思路主要是4个方面:一要体现引领性。全面贯彻党的教育方针,坚持科学的教育质量观,遵循学生成长规律和教育规律,着力构建以发展素质教育为导向的科学评价体系,引导地方党委政府树立正确的政绩观,切实履行举办义务教育职责;引导学校提高办学水平,促进学生德智体美劳全面发展;引导全社会理解支持义务教育,营造良好教育生态。二要体现系统性。义务教育质量评价是一个复杂的系统工程,涉及多元主体、多个维度、多个环节。《评价指南》从县域、学校、学生三个层面提出了指标体系。学生发展质量是学校办学质量评价的重要内容,学校办学质量是县域义务教育质量评价的重要内容,三者以学生发展为基础,彼此协调、相互衔接,从不同维度对义务教育质量进行评价,构成了系统的评价体系。三要体现统一性。突出重点内容,聚焦关键指标,明确考查要点,充分体现党和国家对办好新时代义务教育的质量要求,彰显国家意志。着力整合面向义务教育的各类考核评价项目,减少多头评价,避免重复评价。四要体现操作性。坚持目标导向和问题导向,加强分类指导,完善评价方式,改进结果评价、强化过程评价、探索增值评价、健全综合评价,对评价程序提出了规范性要求;同时,给各地具体操作留出空间,确保有效实施。
四
《评价指南》提出的总体要求是什么?
答:
《评价指南》强调要坚持以习近平新时代中国特色社会主义思想为指导,全面贯彻党的教育方针,坚持社会主义办学方向,遵循学生成长规律和教育规律,加快建立以发展素质教育为导向的义务教育质量评价体系,强化评价结果运用,健全立德树人落实机制,构建德智体美劳全面培养教育体系,引领深化教育教学改革,全面提高义务教育质量,努力培养德智体美劳全面发展的社会主义建设者和接班人。《评价指南》提出了四项基本原则:一是坚持正确方向。践行为党育人、为国育才使命,坚持正确政绩观和科学教育质量观,促进义务教育公平发展和质量提升。二是坚持育人为本。面向全体学生,注重综合素质评价,促进全面培养,引导办好每所学校、教好每名学生。三是坚持问题导向。完善评价内容,突出评价重点,改进评价方法,统筹整合评价,着力克服“唯分数、唯升学”倾向,促进形成良好教育生态。四是坚持以评促建。坚持实事求是、客观公正,强化过程性评价和发展性评价,有效发挥引导、诊断、改进、激励功能,促进义务教育优质均衡发展。
五
《评价指南》评价内容中县域、学校、学生三个层面的关系是什么?各自重点分别是什么?
答:
义务教育质量评价包括县域、学校、学生三个层面,三者紧紧围绕贯彻党的教育方针,以促进学生全面发展为目标,各有侧重、相互衔接、内在统一,构成完整的义务教育质量评价体系。县域义务教育质量评价围绕价值导向、组织领导、教学条件、教师队伍、均衡发展等5个方面提出了12项关键指标,旨在促进地方党委政府加强对义务教育工作的领导,履行举办义务教育职责,促进县域义务教育优质均衡发展。针对评价中的问题细化了考查要点,如针对唯分数、唯升学的倾向,提出“不给学校下达升学指标,不单纯以升学率评价学校、校长和教师”的考查要点;针对教师负担重问题,提出“严格控制面向学校的各类审批、检查验收、创建评比等活动,规范各类‘进校园’活动,减轻校长、教师非教育教学任务负担”的考查要点。学校办学质量评价围绕办学方向、课程教学、教师发展、学校管理、学生发展等5个方面提出了12项关键指标,旨在促进学校落实德智体美劳全面培养要求,深入实施素质教育,不断提高办学水平和育人质量。针对评价中的问题细化了考查要点,如针对学生学业负担过重问题,提出“健全作业管理办法,统筹调控作业量和作业时间;严控考试次数,不公布考试成绩和排名”的考查要点;针对教师职业倦怠、积极性不高的问题,提出“完善校内教师激励体系,坚持公开公平公正,注重精神荣誉激励、专业发展激励、岗位晋升激励、绩效工资激励、关心爱护激励”的考查要点。学生发展质量评价围绕学生品德发展、学业发展、身心发展、审美素养、劳动与社会实践等5个方面提出了12项关键指标,旨在促进学生德智体美劳全面发展,培养适应终身发展和社会发展需要的正确价值观、必备品格和关键能力。针对评价中的问题细化了考查要点,如针对少数学生理想信念缺失问题,提出“了解党史国情,珍视国家荣誉,铸牢中华民族共同体意识,爱党爱国爱人民爱社会主义,立志听党话、跟党走,从小树立为实现中华民族伟大复兴的中国梦而努力奋斗的志向”的考查要点;针对学生创新精神不足的问题,提出“有好奇心、想象力和求知欲,有信息收集整合、综合分析运用能力,有自主探究、独立思考、发现问题、解决问题的意识与能力”的考查要点。
六
《评价指南》对评价方式提出了哪些要求?
答:
《评价指南》提出,义务教育质量评价实施工作要注重优化评价方式方法,不断提高评价工作的科学性、针对性、有效性。一是注重结果评价与增值评价相结合。关注学生发展、学校办学、县域义务教育发展合格程度的同时,关注其发展水平和工作水平的进步程度,科学评判地方党委政府、学校和教师的努力程度。如,提出“县域内学校办学质量总体状况及年度变化情况;县域内学校间办学质量差异状况及年度变化情况”的考查要点。二是注重综合评价与特色评价相结合。关注县域、学校全面育人整体成效和学生德智体美劳全面发展情况的同时,注重差异性和多样性,关注每一所学校和每一名学生,促进学校特色发展和学生个性发展。如,提出“充分激发学校办学活力,促进学校办出特色、办出水平”“积极参加学校兴趣小组社团活动,有小制作、小发明、小创造等科学兴趣特长”的考查要点。三是注重自我评价与外部评价相结合。在引导学生、学校和县级党委政府积极开展常态化自我评价和即时改进的同时,构建主体多元、统整优化、责任明晰、组织高效的外部评价工作体系。如,提出“师生、家长、社会等方面对县域内义务教育质量的满意度”“师生、家长、社会等方面对学校办学质量的满意度”的考查要点。四是注重线上评价与线下评价相结合。建立县域、学校、学生常态化评价网络信息平台及数据库,完善学生综合素质评价档案,并通过实地调查、观察、访谈等方式,了解掌握实际情况,确保评价真实全面、科学有效。
七
如何组织实施?
答:
《评价指南》对组织实施作出了明确规定,主要包括3个方面:一是明确责任分工。明确国家教育督导部门、省级政府教育督导部门、市级政府教育督导部门、县级党委政府、义务教育学校责任分工,实行县(市、区)和校自评、市级复核、省级评价、国家抽查监测。同时,指导各地结合本地实际,制定义务教育质量评价实施细则。二是明确评价周期。实现学校、县域质量评价全覆盖,评价周期依据所辖县数、学校数和工作需要,由各地自行确定,原则上每3—5年一轮,并保证在县级党政主要负责人、校长任期内至少进行一次评价。三是加强组织保障。将义务教育质量评价工作纳入地方党委政府、教育部门和学校的重要议事日程,建立党委政府领导、政府教育督导部门牵头、部门协同、多方参与的组织实施机制。组建高水平、相对稳定的质量评价队伍,培育和委托第三方专业机构开展义务教育质量评价工作。下一步,教育部将指导各地按照《评价指南》要求,结合本地实际,制定义务教育质量评价实施细则,加大工作力度,确保《评价指南》落地见效。
八
如何加强评价结果运用?
答:
《评价指南》明确要求,各地要不断完善义务教育质量评价结果运用的机制,充分发挥评价结果对提高义务教育质量的引领和促进作用。一是运用好学生发展质量评价结果。指导教师精准分析学情,因材施教,促进每个学生全面健康成长。将学生发展质量评价结果作为学校办学质量评价和县域义务教育质量评价的重要依据。二是运用好学校办学质量评价结果。指导学校改进教育教学和管理,全面育人、科学育人,提升办学治校和实施素质教育能力。将学校办学质量评价结果作为对学校奖惩、政策支持、资源配置和考核校长的重要依据。三是运用好县域义务教育质量评价结果。引导县级政府落实法律法规要求,督促政府履职尽责,为办好义务教育提供充分的条件保障和良好的政策环境。将县域义务教育质量评价结果与县级党政领导履行教育职责评价、义务教育优质均衡发展认定等工作挂钩。对质量评价结果不合格的,不能评优评先,不能认定为优质均衡发展县(市、区)。对履职不到位、落实政策不力、违反有关规定、县域教育教学质量下降且整改不到位的,要对县级党政主要领导和分管负责人、相关部门主要负责人进行问责










